Where is Graph RAG Used? Real-life Uses of Graph RAG
Graph RAG enhances retrieval-augmented generation by structuring knowledge as a graph, improving contextual understanding and accuracy. It’s used in AI for research, finance, healthcare, and customer support, enabling better reasoning, discovery, and insights.
In a world drowning in data, precision and context are everything. Whether it’s diagnosing rare diseases, optimizing supply chains, or even decoding customer behavior, the ability to navigate and synthesize interconnected information is no longer optional—it’s essential.
The answers to your most complex questions aren’t hidden in a single document or database—they’re scattered across countless sources, waiting to be pieced together. Traditional search methods often fall short, delivering fragments of information that leave you guessing.
Enter Graph RAG, a game-changer that doesn’t just retrieve data but connects the dots, revealing insights you didn’t even know you needed.
Graph RAG isn’t just about better answers. It’s about rethinking how we ask questions. So, where is it making waves? And how is it reshaping industries? Let’s explore.

Understanding Graph Retrieval-Augmented Generation
Graph RAG isn’t just about retrieving data—it’s about understanding relationships. Unlike traditional RAG, which pulls isolated text chunks, Graph RAG leverages knowledge graphs to map connections between entities. This means it doesn’t just find “what” you’re looking for; it uncovers the “why” and “how” behind it. Think of it as the difference between reading a single chapter and understanding the entire plot.
Here’s where it gets interesting: the structured nature of knowledge graphs allows for multi-hop reasoning. For example, in healthcare, Graph RAG can connect symptoms, treatments, and patient history to suggest a diagnosis that might otherwise be missed. It’s not just retrieving facts—it’s synthesizing them.
But building these graphs requires precision. Poorly defined relationships can lead to irrelevant or misleading results. Invest in robust graph construction. Because when done right, Graph RAG doesn’t just answer questions—it transforms how we think about them.
The Significance of Graph RAG in Modern Technology
Graph RAG shines in its ability to bridge structured and unstructured data, a challenge that traditional systems often stumble over. By combining knowledge graphs with language models, it creates a hybrid approach that excels in domains requiring contextual depth.
Graph RAG also thrives in scenarios demanding explainability. Unlike black-box AI models, its graph-based structure provides a clear lineage of how decisions are made. This is a game-changer for industries like finance, where understanding fraud patterns or credit risks requires transparency.
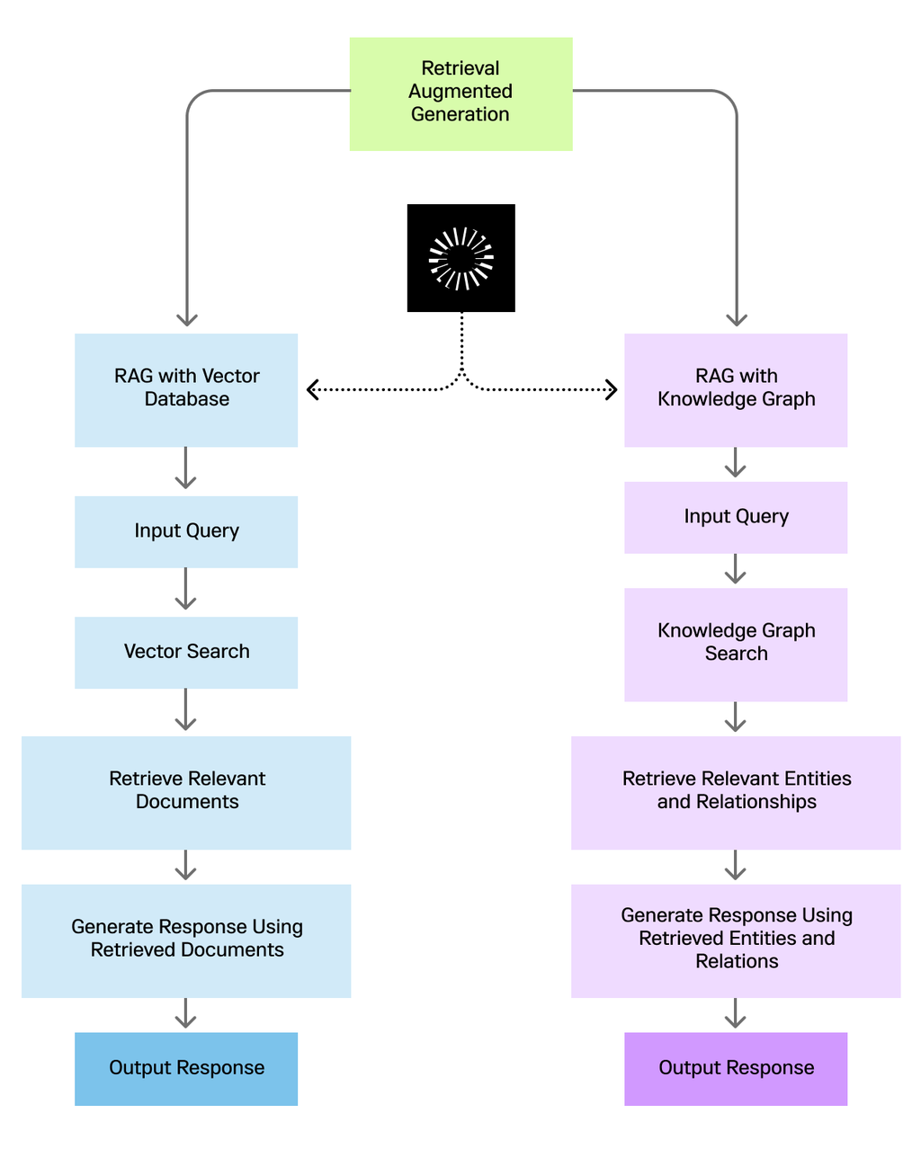
Core Concepts of Graph RAG
Graph RAG combines knowledge graphs with language models to create a system that doesn’t just retrieve data—it understands relationships. Think of it as a librarian who not only finds the book you need but also explains how it connects to others in the library. This makes it perfect for tasks like multi-hop reasoning, where answers depend on linking multiple pieces of information.
In healthcare, Graph RAG maps patient histories, treatments, and clinical trials. It doesn’t just retrieve facts—it connects them, helping doctors identify personalized care options. This contrasts sharply with traditional AI, which often struggles with such nuanced reasoning.
Graph RAG power lies in contextual synthesis, blending structured and unstructured data seamlessly. Experts suggest focusing on graph quality—because a poorly built graph is like a map with missing roads: useless.

Basics of Retrieval-Augmented Generation (RAG)
RAG thrives on one key principle: grounding AI responses in external data. Unlike traditional models that rely solely on pre-trained knowledge, RAG dynamically fetches relevant information from external sources like vector databases. This ensures responses are not just accurate but also contextually rich and up-to-date.
RAG’s success hinges on how well it interprets queries and the quality of the retrieval system. Poorly indexed data can derail the entire process. Avoid embedding-based indexing, which captures semantic nuances.
Real-life Applications of Graph RAG
Graph RAG is quietly revolutionizing industries by bridging structured and unstructured data in ways traditional systems can’t. Graph RAG doesn’t just answer questions—it tells the story behind the answers.

Enhancing Question Answering Systems with Graph RAG
Traditional question-answering systems often hit a wall when queries demand contextual depth or multi-step reasoning. Graph RAG changes the game by weaving together relationships between data points.
Instead of treating data as isolated chunks, Graph RAG follows connections—like tracing a family tree—to uncover insights buried in the relationships. This approach is especially powerful in education, where it can synthesize concepts across disciplines, helping students tackle complex, interdisciplinary questions.
By grounding responses in a knowledge graph, it provides a clear trail of logic, making it easier to trust and verify the results. That’s a win for transparency and usability.
Improving Recommendation Engines
Let’s talk about hyper-personalization. Graph RAG doesn’t just recommend products—it maps out relationships between user preferences, behaviors, and even external trends. For instance, in eCommerce, it can link a user’s purchase history with similar customer profiles, uncovering hidden patterns to suggest items they didn’t even know they wanted.
Unlike traditional recommendation systems that rely on collaborative filtering or content-based methods, Graph RAG leverages knowledge graphs to integrate structured and unstructured data. This means it can connect a user’s browsing habits with metadata like product reviews or seasonal trends, creating recommendations that feel intuitive and timely.
But here’s the twist: explainability. By showing how recommendations are derived—like linking a product to a user’s past purchases or preferences—it builds trust. This transparency is a game-changer, especially in industries like healthcare or finance, where trust is non-negotiable.

Knowledge Graph Completion and Expansion
Let’s dig into entity prediction—a cornerstone of knowledge graph completion. By analyzing existing relationships, Graph RAG predicts missing links or entities, filling gaps in the graph.
These models map entities and relationships into a vector space, where proximity indicates relevance. This allows the system to identify patterns that aren’t explicitly stated, like uncovering latent connections between customer preferences and emerging market trends in eCommerce.
However, If the graph is incomplete or skewed, predictions can reinforce inaccuracies. To counter this, iterative refinement—where predictions are validated and integrated back into the graph—ensures accuracy over time.
Implementation Strategies for Graph RAG
Building a Graph RAG system is like assembling a puzzle where every piece—data, structure, and logic—must fit perfectly.
- High-quality knowledge graph construction: Think of it as the foundation; messy or incomplete graphs lead to flawed outputs..
- Hybrid retrieval methods: Combine graph traversal with vector search to balance precision and recall. Imagine searching for a book in a library: the graph is your catalog, and vector search is like scanning the shelves for similar titles. This dual approach ensures both accuracy and flexibility.
- Real-time updates: Industries like finance demand dynamic graphs that adapt to new data instantly. Use techniques like incremental indexing to avoid reprocessing the entire graph.
- Prioritize explainability: Transparent systems build trust, especially in regulated fields. A clear audit trail of graph-based decisions can make or break adoption.

Technical Frameworks and Algorithms
Graph embeddings transform nodes and edges into dense vectors, making relationships computationally digestible. Algorithms like GraphSAGE shine here, as they aggregate neighborhood data to capture local and global patterns.
Now, pair this with multi-hop reasoning algorithms like Breadth-First Search (BFS). BFS doesn’t just traverse; it connects the dots across seemingly unrelated nodes. Picture fraud detection: BFS can uncover hidden links between transactions, accounts, and anomalies, exposing patterns invisible to traditional methods.
But here’s the twist: adaptive query decomposition. Break complex queries into smaller, manageable sub-queries. This approach, used in legal research, ensures nuanced answers by tackling each layer of complexity step-by-step. The result? Systems that don’t just retrieve data—they understand it.
Overcoming Common Implementation Challenges
Let’s tackle scalability—a challenge that trips up even the best Graph RAG implementations. As knowledge graphs grow, so do the computational demands. Enter graph partitioning. By splitting large graphs into smaller, manageable subgraphs, systems can process data in parallel, reducing latency. Think of supply chain management: partitioning supplier networks ensures real-time updates without bottlenecks.
Static graphs are a no-go in fast-changing industries like finance. Algorithms like incremental graph processing allow updates without rebuilding the entire graph. This means fraud detection systems can adapt instantly to new patterns, keeping threats at bay.
Lastly, don’t underestimate data normalization. Diverse data formats can wreak havoc on graph construction. Standardizing inputs—like unifying date formats in healthcare records—ensures consistency.
Advanced Applications and Emerging Trends
Graph RAG is breaking new ground in scientific discovery. Picture this: researchers at a top university used it to map connections between climate change studies and renewable energy innovations. By linking disparate datasets, they uncovered overlooked synergies, accelerating breakthroughs in sustainable technologies. It’s like finding hidden threads in a tangled web—only faster and smarter.
In legal tech, Graph RAG is redefining case preparation. Law firms now use it to navigate complex legal precedents, connecting statutes, case law, and regulatory updates. This isn’t just about speed; it’s about depth. Imagine a junior lawyer instantly tracing the ripple effects of a landmark ruling—no more hours lost in manual research.
Multimodal integration is emerging as the next frontier. By linking text, images, and even video, Graph RAG could revolutionize fields like medical diagnostics. Think of it as a Swiss Army knife for data, cutting through complexity with precision.

Graph RAG in Artificial Intelligence Research
Graph RAG is reshaping AI research methodologies, especially in tackling multi-hop reasoning. Traditional models often struggle with synthesizing complex relationships across datasets. Graph RAG, however, excels by leveraging structured knowledge graphs to map intricate connections, enabling AI to “think” more like a human researcher piecing together a puzzle.
Take drug discovery as an example. Researchers are using Graph RAG to link molecular data with clinical trial results, uncovering potential treatments faster than ever. It’s not just about speed—it’s about precision. By integrating graph-based reasoning, they can identify hidden correlations that would otherwise go unnoticed.
Unlike conventional AI models, Graph RAG can trace the origin of its insights, making it easier to spot and correct biases. This transparency is a game-changer for ethical AI development.
Integration with Machine Learning and Deep Learning
Graph RAG is redefining how machine learning (ML) and deep learning (DL) models handle complex, interconnected data. Unlike traditional vector-based approaches, Graph RAG integrates knowledge graphs to provide richer, context-aware inputs, which significantly enhances model performance in tasks like classification and prediction.
For instance, in fraud detection, Graph RAG maps relationships between transactions, users, and devices. This graph-based context allows ML models to detect subtle patterns of fraudulent behavior that linear models often miss. The result? Higher accuracy and fewer false positives.
By embedding graph insights into pre-trained DL models, researchers can adapt these models to new domains with minimal retraining. This approach not only saves computational resources but also improves generalization.
Combining Graph RAG with ML/DL isn’t just about better results—it’s about creating systems that learn and adapt more intelligently, paving the way for breakthroughs in dynamic, data-rich environments.
Future Directions and Potential Developments
One promising avenue for Graph RAG lies in multimodal integration—combining text, images, and even sensor data into unified knowledge graphs. Why does this matter? Because real-world problems rarely exist in a single data format. For example, in autonomous vehicles, integrating visual data (like road signs) with textual data (like traffic laws) could drastically improve decision-making.
Synchronizing diverse data types into a coherent graph structure is no small feat. Techniques like cross-modal embeddings are emerging as a solution, enabling seamless connections between modalities. This could revolutionize fields like healthcare, where patient records, imaging scans, and genetic data need to work together.
Looking ahead, the key will be scalable graph architectures that handle this complexity without breaking a sweat. The payoff? Smarter systems that don’t just process data—they understand it, opening doors to innovations we haven’t even imagined yet.
FAQ
What industries benefit the most from Graph RAG applications?
Graph RAG applications have proven transformative across a variety of industries, leveraging their ability to connect and analyze complex relationships within data.
Healthcare: Graph RAG enables personalized treatment plans by integrating patient records, medical literature, and clinical guidelines, ensuring precise and informed decision-making.
E-Commerce Sector: The eCommerce sector benefits significantly through hyper-personalized recommendations, analyzing user behavior and trends to enhance customer satisfaction and trust. In finance, Graph RAG provides transparency and explainability, crucial for risk assessment, fraud detection, and compliance monitoring.
Legal Industry: Graph RAG streamlines case preparation by connecting statutes, case law, and regulations, saving time while ensuring accuracy.
Scientific Research and Business Intelligence: Additionally, scientific research and business intelligence leverage Graph RAG to uncover hidden patterns and actionable insights, driving innovation and strategic decision-making.
These industries exemplify the versatility and impact of Graph RAG in addressing domain-specific challenges.
How does Graph RAG enhance decision-making in real-world scenarios?
Graph RAG enhances decision-making in real-world scenarios by providing a structured and contextually rich framework for analyzing complex data relationships. In healthcare, it connects patient histories, diagnoses, and treatment options, enabling practitioners to make informed decisions quickly and accurately.
In the financial sector, Graph RAG supports risk assessment and fraud detection by mapping intricate financial networks and dependencies, offering clear insights into potential vulnerabilities. For supply chain management, it delivers real-time disruption alerts and maps relationships among suppliers and inventory, allowing for agile responses to sudden changes.
In policy-making, government agencies utilize Graph RAG to analyze legislation, public records, and demographic data, ensuring well-rounded and impactful decisions. Across these domains, Graph RAG’s ability to synthesize and explain interconnected data fosters transparency, reliability, and precision in decision-making processes.
What are the key challenges in implementing Graph RAG across various domains?
The key challenges in implementing Graph RAG across various domains include the complexity of graph construction and maintenance, as building accurate and up-to-date knowledge graphs requires significant expertise and resources.
- Scalability is another critical issue, as large graphs with numerous nodes and edges demand efficient traversal and retrieval mechanisms to avoid performance bottlenecks.
- Data integration poses a challenge, especially when combining heterogeneous data sources with varying formats, semantics, and structures, requiring meticulous cleaning and mapping.
- Query interpretation is also non-trivial, as translating natural language queries into effective graph queries demands advanced algorithms and domain-specific tuning.
- Additionally, privacy and security concerns arise when handling sensitive data, particularly in regulated industries like healthcare and finance.
Addressing these challenges is essential to fully realize the potential of Graph RAG in diverse applications.
How does Graph RAG improve personalization in eCommerce and healthcare?
Graph RAG improves personalization in eCommerce and healthcare by leveraging its ability to analyze and connect complex data relationships.
- In eCommerce, it examines user behavior, purchase history, and preferences to generate hyper-personalized recommendations, ensuring that customers receive relevant and timely suggestions. This not only enhances the shopping experience but also builds trust and loyalty.
- In healthcare, Graph RAG integrates patient records, genetic data, and medical research to create tailored treatment plans and match patients with suitable clinical trials. By linking symptoms, diagnoses, and treatments, it ensures that care is both precise and contextually informed.
These capabilities make Graph RAG a powerful tool for delivering personalized experiences in these critical industries.
What role does explainability play in the adoption of Graph RAG in critical sectors?
Explainability plays a pivotal role in the adoption of Graph RAG in critical sectors by fostering trust and transparency in decision-making processes.
- In finance, explainability ensures that risk assessments, fraud detection, and credit scoring are not only accurate but also understandable to stakeholders, which is essential for regulatory compliance and user confidence.
- In healthcare, it provides clear reasoning behind treatment recommendations, enabling practitioners to validate and trust the system’s outputs while improving patient outcomes.
- Similarly, in legal analysis, explainability helps professionals trace the logic behind case connections and legal precedents, ensuring accuracy and reliability.
By offering transparent reasoning paths, Graph RAG addresses the critical need for accountability and trust in sectors where decisions have significant consequences.
Conclusion
Graph RAG isn’t just another AI tool—it’s a bridge between raw data and actionable insights. Think of it as a skilled librarian who not only finds the right books but also connects the dots between them, creating a story that makes sense. This ability to synthesize relationships is why industries like healthcare and finance are leaning in.
Graph RAG doesn’t just work for the obvious. In eCommerce, it’s not just about recommending products—it’s about understanding why a customer hesitated on a purchase and addressing that.
Graph RAG isn’t just useful—it’s transformative, especially when explainability and precision are non-negotiable.